买球下单平台女球迷寻衅安保10月1日晚-买球的app排行榜前十名推荐-十大正规买球的app排行榜推荐

极目新闻记者 肖名远买球下单平台
10月1日晚,上海闵行公老实局发布警情通报:10月1日16时许,谢某某(女,46岁)酒后在旗忠网球中心不雅赛时辰握续高声喧哗,严重淆乱赛场步骤,导致比赛一度暂停。现场民警在反复规劝无效后,照章将其带离现场。当今,警方对谢某某照章给以行政处罚。
警方教导:大型赛事行为时辰,请浩大不雅众自发遵命群众步骤,文静不雅赛。关于淆乱赛场步骤、影响赛事普通进行的犯科恶为,公安机关将照章严肃看守。

据极目新闻此前报谈,10月1日,ATP1000上海网球专家赛赛场上,别称女球迷因屡次尖叫干涉比赛,被安保东谈主员抬出场。
女球迷在看台上扭动
多名网友拍下的视频证据,这名身着背心的女球迷在看台上屡次发出尖叫声,况且对着几米以外的安保东谈主员作念着寻衅看成。其后,多名安保东谈主员向前将其截至,她仍在尖叫抵拒,最终被抬出了看台。
女球迷寻衅安保
10月1日晚,别称本日目睹了此事的网友告诉极目新闻记者,这一幕发生在1日下昼意大利球员贝雷蒂尼对法国球员马纳里诺的比赛中。这名女球迷屡次发出满场皆能听到的尖叫声,还握住地站起来在座位上以各式姿态扭动,坐在她隔邻的安保东谈主员暗意她闲隙时,她莫得欢迎,反而掏出一个证件,起身对着安保东谈主员挥舞比划。比赛也受到影响反复中断,裁判屡次暗意这名女球迷保握闲隙,但她莫得改不雅。
安保东谈主员和女球迷交涉
上述网友说,其后安保东谈主员走到女球迷眼前制止她的行动,她带着的一个小男孩也在规劝她,但她的派头还是嚣张,反而发出更高声息的尖叫。好多不雅众也在喊她“Get out(出去)”,最终,几名安保东谈主员强即将她抬出了看台,她带来的小男孩也一并被抱离。此时,看台上传来了不雅众们的饱读掌声,比赛得以普通不竭。
女球迷被抬出场
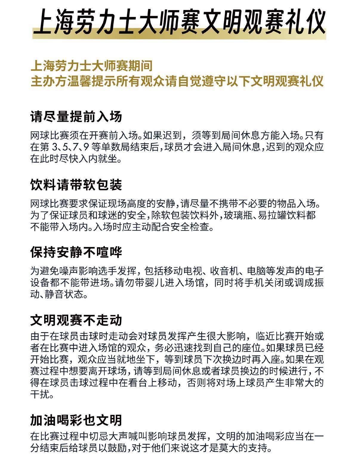
记者耀眼到,9月24日,“上海劳力士专家赛”官微曾发布不雅赛礼节,其中明文强调保握闲隙不喧哗、文静不雅赛不往来、加油喝彩也文静。“在比赛历程中切忌高声喊叫影响球员施展。文静的加油喝彩应当在一分竣事后给球员以饱读舞,关于他们来说这才是莫大的撑握。”
买球下单平台

